- 11.06.2023, 08:44
#570264
Hallo zusammen,
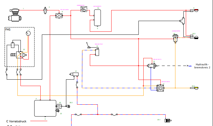
ich bin bei der Restauration meines U600 an der Anhängerbremsanlage angekommen. Da diese von den Vorbesitzern stümperhaft stillgelegt wurde, fehlt mir nun die Anschlussbelegung des roten Kupplungskopfs mit zwei Anschlüssen.
Eine Leitung kommt vom kleinen Kessel und geht auf welchen der beiden Anschlüsse?
Und beim zweiten Anschluss weis ich leider so gar nicht wo der hingehen soll.
Ich vermute zum Anhängersteuerventil.
Ich würde mich über Hilfe sehr freuen.
Viele Grüße Philipp Schumayer
ich bin bei der Restauration meines U600 an der Anhängerbremsanlage angekommen. Da diese von den Vorbesitzern stümperhaft stillgelegt wurde, fehlt mir nun die Anschlussbelegung des roten Kupplungskopfs mit zwei Anschlüssen.
Eine Leitung kommt vom kleinen Kessel und geht auf welchen der beiden Anschlüsse?
Und beim zweiten Anschluss weis ich leider so gar nicht wo der hingehen soll.
Ich vermute zum Anhängersteuerventil.
Ich würde mich über Hilfe sehr freuen.
Viele Grüße Philipp Schumayer


